随着医疗设备的不断更新换代,医疗机构的设备数量不断增多,管理难度也不断加大。高值设备作为医疗机构的重要资产,一旦出现损坏或丢失,将会给医疗机构造成极大的损失。为解决这一难题,设备效益管理应运而生。
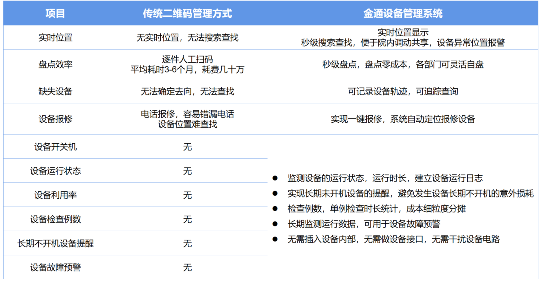
惠联卫健™设备效益管理系统通过多种物联网传感器,多维度感知设备行为体征变化,采集设备状态和单机工作量,实时监控设采集分析备位置及工作运行状态。扩展了传统二维码管理方式管理维度,提升设备管理效能,实现设备效益数据多维度。

支持多种传感技术,精准监控设备工作效益
除了常见的介入式电流分析、插座式传感技术外,金通高值设备管理系统还支持多种无介入的传感技术。针对设备在使用过程中状态变化对设备实际耗能及工作量进行精准的记录分析,实现各类不同设备及高值耗材的效益管理。


完善数据服务,多类型数据报表
金通设备管理系统可精准监控并分析设备实际工作效益及耗能情况。提高企业或医院的运营效率和经济效益。


有助于提高设备的标准化和规范化
通过设备效益分析,可以监控设备的运行状态、维修频率、维修周期等数据,并根据实际工作情况调整运维保养计划。帮助企业或医院科学制定设备使用和维护规程,实现设备操作的标准化和规范化,提高设备的准确性和稳定性。
提高设备的使用效率
通过设备效益分析,可以了解设备使用频率、使用时间等数据,及时发现闲置设备。金通高值设备管理系统支持自定义虚拟共享池,盘活长期闲置设备。

降低企业或医院的运营成本
设备效益管理可以监控设备的使用情况和故障情况,及时发现和排除设备问题,减少因设备故障导致的停机现象,减少了工作人员的不必要的工作和修理费用,可根据设备及高值耗材工作情况调整设备采购计划,在优化资产配置的同时也可以降低企业或医院的能源消耗成本,实现降低运营成本的目的。


高效GPS定位,全方位设备跟踪
如何快速准确地找到高值设备的位置,是医护人员在繁忙工作中的重要难题。金通高值设备管理系统利用GIS导航为医院设备管理提供精准定位和导航服务。利用GIS导航技术,将高值设备的位置信息与实际环境相结合,实现高值设备的三维定位和导航,让医护人员在第一时间快速准确定位高值设备。

金通高值设备管理系统对于医院设备管理和服务质量提升具有重要意义,可以帮助医院提高设备的效益和服务质量,同时实现更好的管理和运营效果。
|
|